发布者:研究生教育管理中心 时间:2024-07-04
为进一步激发本科生科研潜能、培养科研兴趣、提高科研素养,6月18日,商学院研究生教育管理中心邀请华东理工大学社会科学高等研究院院长、商学院博士生导师吴柏钧教授为我院本科生带来了一场 “拔尖创新人才培养计划”学术启蒙讲座。此次讲座采用在线形式,由研究生教育管理中心主任董海艺主持,共27名本科生在线参加。

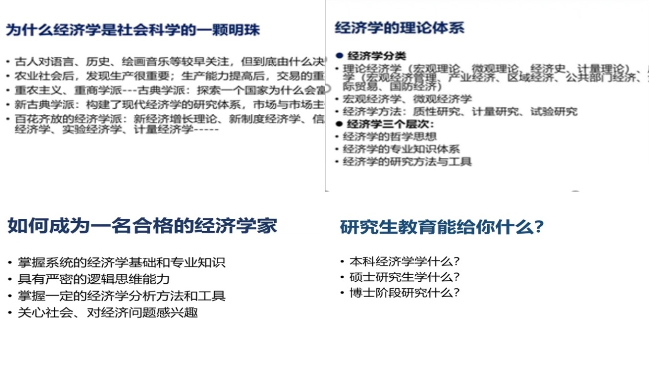
本次讲座主题为“怎样成为一个合格的经济学家”,他从自身专业角度出发,从四个方面进行了深入分享,即“为什么经济学是社会科学的一颗明珠”、“经济学的理论体系”、“如何成为一名合格的经济学家”和“研究生教育能给你什么?”。 吴教授在讲座最后谈到, 同学通过商学院严格的教育体系和知识结构的培养,一定能获得进一步深造学习的能力,但攻读博士还需要勇气,可仅凭勇气还是不够的。由于当今世界知识每天都在更新迭代,同学们还需要广泛地学习国内外的专业知识、阅读专业文献,以不断开拓自身的眼界。讲座结束后,同学们纷纷表示此次讲座是一个难得的学术交流机会,深受启迪。

欢迎同学们点击链接,下载观看回放。
链接:https://pan.baidu.com/s/1Iz0Ao7MOAtxR6lKYSpqkiQ?pwd=bgpk
提取码:bgpk
撰稿:彭姝雯
审稿:楼高翔